五部门关于开展2024年新能源汽车下乡活动的通知
2018版自贸区外商准入负面清单发布
来源:新能源汽车网
时间:2018-07-13 12:07:35
热度:
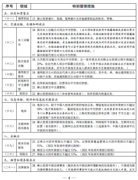
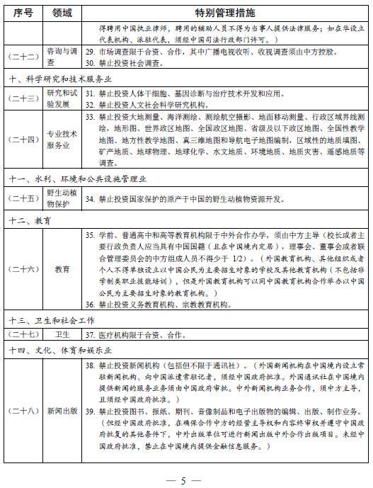
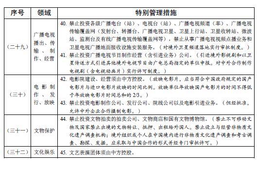
2018版自贸区外商准入负面清单发布6月30日,发改委、商务部发布《自由贸易试验区外商投资准入特别管理措施(负面清单)(2018年版)》。负面清单指出,除专用车、新能源汽车外,汽车
6月30日,发改委、商务部发布《自由贸易试验区外商投资准入特别管理措施(负面清单)(2018年版)》。负面清单指出,除专用车、新能源汽车外,汽车整车制造的中方股比不低于50%,同一家外商可在国内建立两家及两家以下生产同类整车产品的合资企业。2020年取消商用车外资股比限制,2022年取消乘用车外资股比限制以及合资企业不超过两家的限制。






上一篇:杭州限牌新政策7月1日起实施
-
大众与一汽将共同成立两家新合资企业2018-07-10
-
商务部:新版负面清单将进一步激发各国投资者2018-07-06
-
商务部:7月1日前发布新版外资负面清单2018-06-23
-
行业第一仍在焦虑 未来我国动力电池企业或仅剩两家2018-06-13
-
行业第一仍焦虑,未来我国动力电池企业或仅剩两家2018-06-12
-
两家公司在欧打造电动车充电网络 助力电动车推广2018-01-24
-
EV早报|2017年新能源专用车共生产15.6万辆;华友钴业拟与POSCO合资成立两家企业;原北汽李峰加盟宝能……2018-01-12
-
华友钴业携手韩国浦项制铁合资20亿元成立两家新能源公司2018-01-11
-
两家企业将分6.8亿元 扬州公示2016年度新能源汽车国补资金(第二批)清算名单2017-10-25
-
联合国开发计划署为何看上这两家新能源车企?2017-09-27
-
上汽/宁德时代携手发展动力电池业务 拟设立两家合资公司2017-05-09
-
百度首批量产无人车或奇瑞造 两家宣布全面合作2017-04-24
-
两家车企共获2015年新能源汽车补贴3.753亿元2017-02-17
-
云南省两家新能源车企业获2015年国家补助资金3.753亿元2017-02-16
-
国能与云度两家新能源汽车项目正式获批(内详)2017-02-08