五部门关于开展2024年新能源汽车下乡活动的通知
发改委发布《汽车产业投资管理规定》2018第22号令
来源:新能源汽车网
时间:2018-12-18 17:00:09
热度:
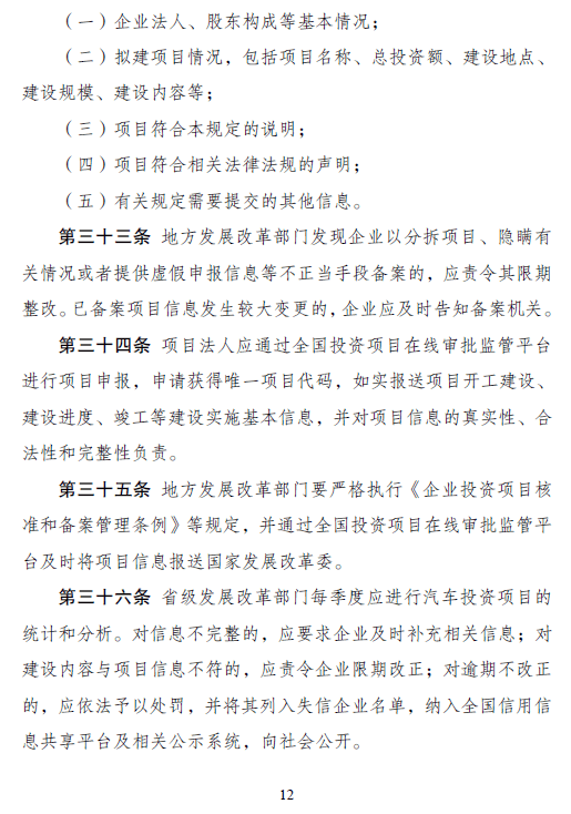
发改委发布《汽车产业投资管理规定》2018第22号令 《汽车产业投资管理规定》已经国家发展和改革委员会主任办公会议审议通过,现予以发布,自2019年1月10日起施行。 通知称,经
《汽车产业投资管理规定》已经国家发展和改革委员会主任办公会议审议通过,现予以发布,自2019年1月10日起施行。 通知称,经国务院同意,《政府核准的投资项目目录(2016年本)》中新建中外合资轿车生产企业项目、新建纯电动乘用车生产企业(含现有汽车企业跨类生产纯电动乘用车)项目及其余由省级政府核准的汽车投资项目均不再实行核准管理,调整为备案管理。 以下为全文:















-
常州纯电动汽车:重大利好 高速电动出行2023-11-30
-
插电混动和纯电动汽车孰好孰坏2023-11-30
-
十三五充电补贴奖励:50辆燃料车才抵1辆纯电动2023-11-30
-
江苏出台补贴政策 纯电动客车最高补15万元2023-11-30
-
今年将引进换购纯电动汽车1230台2023-11-30
-
日媒:中日有望统一纯电动车快速充电标准2023-11-30
-
2018年纯电动汽车强势来袭 你准备好了么2023-11-30
-
《汽车产业投资管理规定》发布 新建纯电动乘用车项目改为备案管理2018-12-18
-
北京首都国际机场采购纯电动冷藏车2018-12-18
-
比亚迪中标深圳机场采购项目?获首批纯电动摆渡车订单等7条快讯2018-12-15
-
深圳纯电动物流车继续享路权优待;奇点内部人士称不存在资金问题2018-12-15
-
保时捷2019年底将推第二款纯电动车型2018-12-15
-
西安纯电动车调查:陕汽车型出镜率最高2018-12-15
-
深圳发布通知 继续对纯电动物流车实施通行优惠政策2018-12-13
-
莲花将推出1000 bhp版纯电动超跑 预计售价为250万美元2018-12-13