国务院关于印发《2024—2025年节能降碳行动方案》的通知
180度大反转,监管出手,光伏反内卷发生巨变!影响有多大?
2026年01月13日关于180度大反转,监管出手,光伏反内卷发生巨变!影响有多大?的最新消息:年前,新能源正前方才在硅料收储后,2026年,光伏行业还有什么故事可讲?和2026年最有望爆炒的题材,也是AI和光伏最后的荣光!里对光伏行业的2026年做了一波展望,提到2026年
年前,新能源正前方才在硅料收储后,2026年,光伏行业还有什么故事可讲?和2026年最有望爆炒的题材,也是AI和光伏最后的荣光!里对光伏行业的2026年做了一波展望,提到2026年光伏行业最核心还是要看供给侧的收缩情况,而重中之重就是硅料收储的进展情况。万万没想到,一进入2026年,情况就发生了大变化,甚至可以说是180度大逆转。
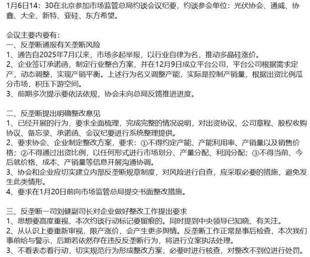
是这样的,1月6日的时候,下面的小作文就在二级市场投资人圈里小范围流传开了。

但因为相比去年整的轰轰烈烈的反内卷堪称是180度反转,基本都不相信,leo当时也看到消息了,第一感觉就是一眼假,莫名其妙,加上二级市场当时也没啥动静,就懒得去找业内人士确认。
没想到这两天这个小作文被确认了!!!
这就神奇了,为什么关于光伏的政策突然就来了个180度极速转弯?究竟发生了什么事情?
首先我们先确认一下,别看去年光伏反内卷氛围营造的十足,但实际上,前前后后就主要是光伏协会在牵头,当然了,还有顶层也做了一些呼吁,开了一些座谈会什么的,但并没有真正的政策出来,后续也确实成立了一个硅料收储主体公司,但一切都还仅限于企业和行业协会的行为,并没有相关政策配套。
所以,真要严格讲,也说不上政策大变化的问题,毕竟政策都没有,谈不上变化,但考虑到此前顶层也确实在呼吁关注反内卷问题,包括市场监督管理总局、工信部乃至发改委等都参与进来了,可以说就是官方给光伏行业的反内卷做了定调,跟此次市场监管总局通报反垄断风险确实形成了鲜明的对比,个中原因还是值得细究。
不过捋下来后,发现这个事情也没有那么复杂。
就现在已经爆料出来的消息,此次被市场监管总局约谈,是因为去年底由通威、协鑫、大全能源、新特能源、亚洲硅业等合资成立的硅料收储平台北京光和谦成科技有限责任公司名义上是为了“承债式收购 + 弹性产能” 反内卷,被举报实际上是根据出资比例控制产销量、划分市场、推动涨价,挤压下游空间。
按理来说,收储平台的成立肯定是得到上面允许的,现在的疑问是究竟平台公司是不是真的明着一套、暗着一套?从新能源正前方现在了解到的信息看,并没有特别具体的证据。
不过话说回来,我们必须客观看到 “承债式收购 + 弹性产能” 和"以出资比例控制产销量、划分市场、推动涨价" 这两者之间的边界问题。
严格来说,这两者的边界其实挺模糊的,弹性产能不就是控制销量嘛,至于推动涨价也很合理,反内卷不就是因为价格太低了,硅料企业入不敷出,不符合市场经济运转逻辑,才要想办法消灭充裕的产能。
不过话又说回来,硅料行业龙头企业们“私下联盟 + 平台控产” 又确实属于反垄断法里规定的 “协同行为”,市场监管总局约谈也没毛病。
所以,这中间的边界该如何去确定,是需要监管和行业一起确定清楚的,不能搞粗暴的一刀切,现在很现实的问题是硅料产能过剩问题依然严峻,产业链依然承压。
个中真实原因还需要等到官方进一步明显,但要新能源正前方说,这一次的监管出手,很可能跟商品市场上多晶硅的炒作也有关系,可以看到自从光伏反内卷定调后,多晶硅期货市场就是一路飙升的走势,明显已经超出了行业的基本面。

本来资本市场都是预期的游戏,按说价格高一些也正常,但是网传产业跟二级市场相互勾结,有人负责放风反内卷相关进展,有人负责二级市场炒作,甚至传出来有产业里的公司亲自下场参与商品市场的炒作,通过这种方式获利减少经营亏损。
如果这个传闻是真实的,那可能这才是此次被监管约谈的真实原因。
过去这半年多的光伏行业和二级市场的各种小道消息,给人的感觉就是真真假假,假假真真,越来越看不清楚了。
这其实也是此前新能源正前方一直强调对于光伏反内卷不要过分乐观的原因,应该要客观公正地看待这里面的困难。
光伏行业是全世界竞争最充分的行业之一,另一方面,国内光伏行业又跟地方zf有千丝万缕的关系,利益关系错综复杂,如何在市场经济的大框架之下去减少产能,并没有那么容易,因为反内卷本质就是希望利用有型的手,这跟市场经济是相违背的。
所以,要采用更合规合法且有效的方式,很可能不是硅料收储平台的方式,而是发改委下场,然后通过提升技术和能耗标准等方式提高供应链进入门槛,继而推动行业去产能和降本,最终完成行业的周期修复。
但不说这个过程有多久,关键这里面很多成本最终还是要下游运营商来买单,也就是国家才是最终买单人,真的现实吗?
2026年的光伏行业反内卷该如何走,光伏行业又该何去何从呢?
原文标题:180度大反转,监管出手,光伏反内卷发生巨变!影响有多大?
-
一审败诉!这光伏新势力被判返还190.31万元货款2026-01-13
-
停牌核查!业绩预亏!光伏黑马复牌继续涨停2026-01-13
-
为什么光伏出口退税会全面取消?2026-01-13
-
取消出口退税,光伏市值大涨400亿!2026-01-13
-
华为发布2026智能光伏十大趋势2026-01-13
-
新能源转型加速,全球动力煤贸易正面临长期缩减2026-01-13
-
中铁山桥6.5MW分布式光伏电站项目成功并网发电!2026-01-13
-
山东烟台电网风光新能源装机容量超1600万千瓦2026-01-13
-
广东公布存量地面集中式光伏电站竞配规则2026-01-13
-
骏马启福·能享伏 锦天新能源2026开门红启幕 国资民企携手解锁工商业光伏新生态2026-01-12
-
天津港4.8MW分布式光伏项目并网发电,新能源发电全国领先2026-01-12
-
闲置土地“生”电能!罗河矿光伏储能项目并网投运2026-01-12
-
构皮滩发电厂:风电光伏双并网 绿色动能再提速2026-01-12
-
财政部取消光伏、电池等产品出口退税2026-01-12
-
光伏行业自律被全面叫停?不,“反内卷”大方向没有变!2026-01-12